10万学子升学择校的主动选择
首页
Home
中职
Nav
职高
Nav
艺术
Nav
小学
Nav
中学
Nav
高中
Nav
单招
Nav
新闻
Nav
留言
Messages
学校
国办
私立
招生简章
学前教育
专业
课程
民办
铁路
汽修
天气信息
热门专业
更多>>
城市轨道交通车辆运用与检修
城市轨道交通供电
城市轨道交通信号
城市轨道交通运营管理
城市轨道交通运营管理
城市轨道交通运营管理专业
单招专业
电气化铁道供电
电气化铁道供电专业
电子商务
电子商务
电子商务专业
电子商务专业
专业介绍
收藏
分享
在线客服
王老师
于老师
石家庄装备制造学校
评论:
0
条
收藏:
0
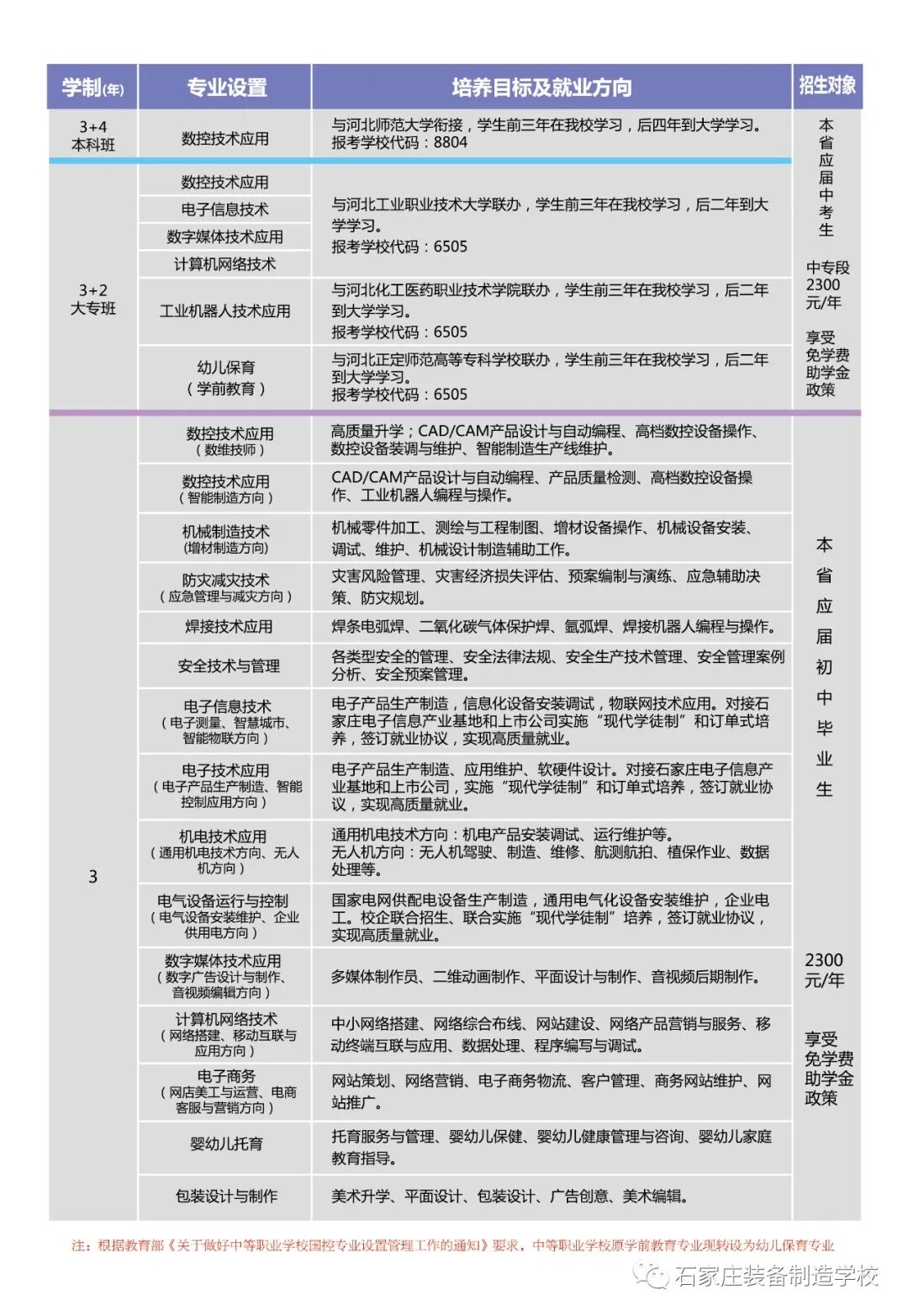
学制
:
3年,3+2中职与高职,3+4中职与本科
专业
:
数控技术应用、电子信息技术、数字媒体技术应用、计算机网络技术、机电一体化技术、工业机器人技术、幼儿保育
咨询
预报名
介绍
评论(
0
)
报名咨询
分享网站
微信
新浪微博
QQ分享
QQ空间
豆瓣网
百度贴吧
老师在线
于老师
工作时间
周一至周五 :8:30-17:30
周六至周日 :9:00-17:00
联系方式
咨询热线:13582131626