10万学子升学择校的主动选择

【重磅】河北高考试卷结构调整!物化生史地政最新试卷结构!化学取消多选题!2023年发布)


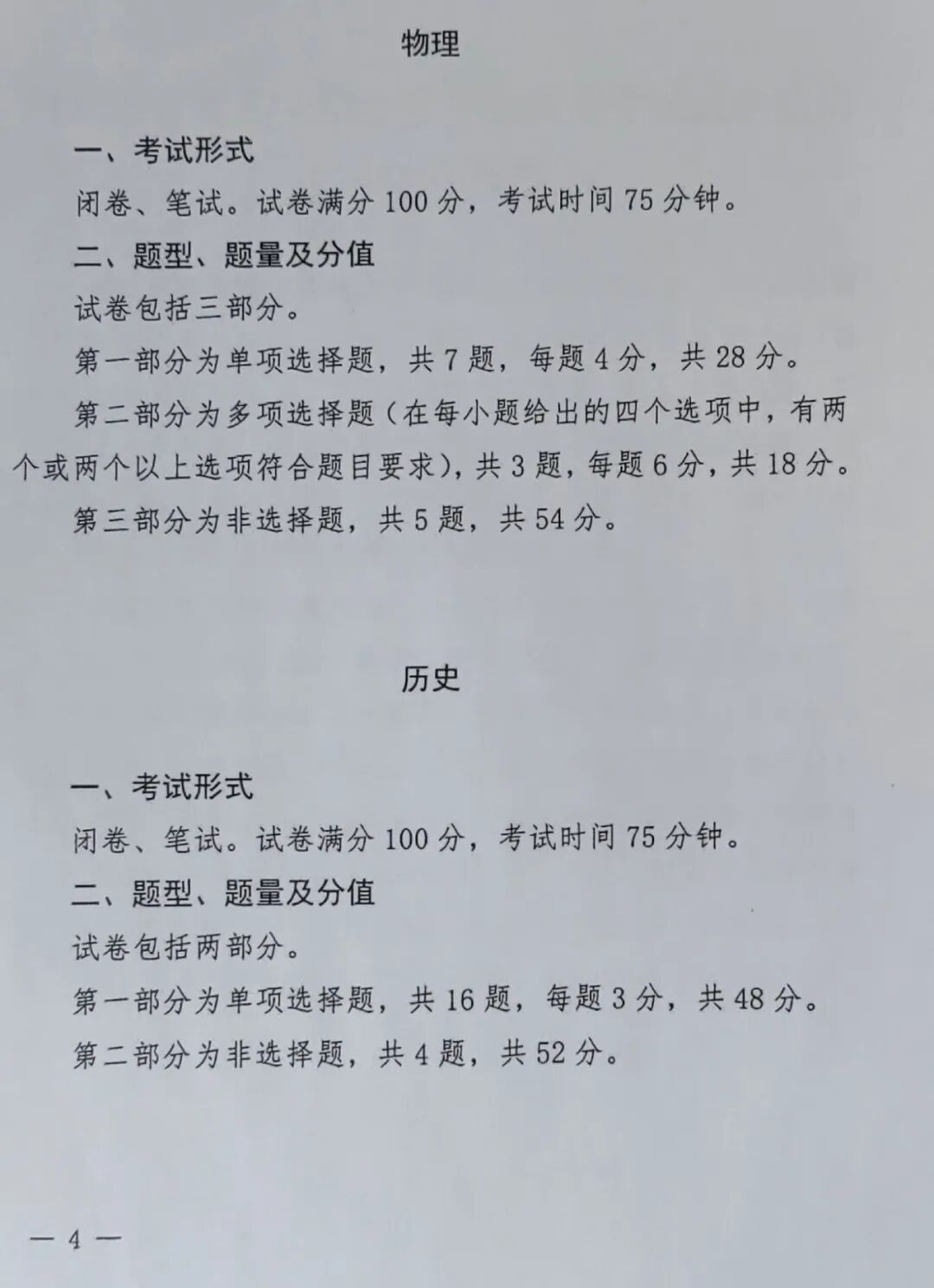
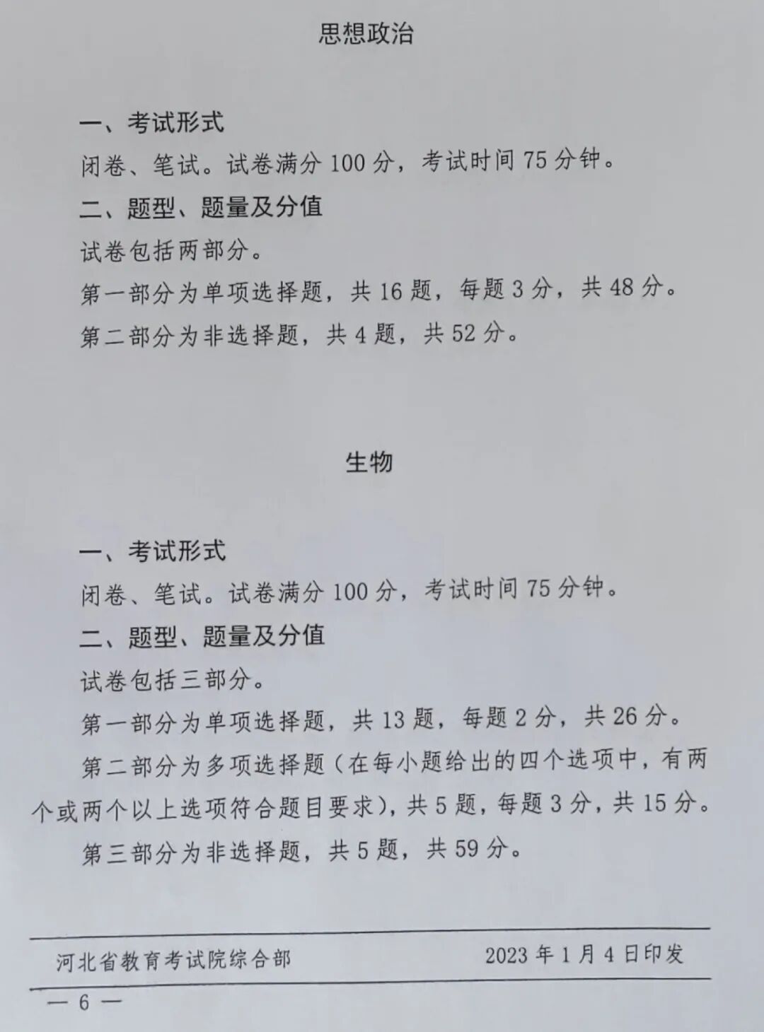
河北省教育考试院,2023年1月4日印发了下面的通知。通知共6页,要求下发到各中学。涉及到6个学科的选择性考试试卷结构。
化学:
一、考试形式:闭卷,笔试。试卷满分100分,考试时间75分钟。
二、题型、题量及分值:
试卷包括两部分:
**部分单项选择题,共14题,每题3分,共42分;
第二部分为非选择题,共4题,共58分。
其它学科,包括物理、生物、历史、地理、思想政治,也都给出了具体的试卷结构。
对于化学来说,选择题取消多选题。
第二部分,非选择题,命制4道大题,会是怎样的呢?
小编以为:第二卷将继续保留无机工艺流程题、实验题、原理综合题和有机综合题,不再命制物质结构与性质的题目。
那么,结构必将出现在选择题中,甚至出现与其它内容综合的含有结构的试题。选择题中有机试题,将减少为1道。
是否如此,欢迎大家私信交流讨论。







来源:河北省教育考试院版权归相关权利人所有,转载请注明出处。若有来源标注错误或侵犯了您的合法权益,请随时与我们联系协商,联系后台,我们将及时更正、删除。部分文章推送时未能及时与原作者取得联系,也烦请原作者联系我们,我们将按国家相关规定支付稿酬。

2023河北省学业水平测试模拟真题


⭐ 封闭特训效果至上 ⭐

⭐ 一线师资全科覆盖 ⭐

⭐ 连续多年全类开班 ⭐


欢迎高三、职高、技校、中专应届毕业生和社会考生咨询报名!

目前100000+人已关注河北单招考试指导

高职单招资料丨培训丨志愿指导

考生们对报考哪个学校有疑问的

欢迎进群关注,老师会进行解答

最后预祝各位考生都能上好学校,得偿所愿!

老师在线
 
 
 工作时间
周一至周五 :8:30-17:30
周六至周日 :9:00-17:00
 联系方式
咨询热线:13582131626